Příspěvek
od Otomar » 18.09.2025 13:24
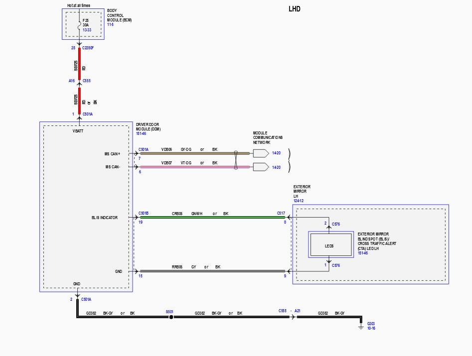
Nevím co je to za verzi schémat, které jsem uploadl v přechozím příspěvku, ale podařilo se mi sehnat schémata vedoucí tak jako popisuje Zaqik.
Přikládám pro budoucí generace případně z toho udělám po úspěšné realizaci návod.
Radary sem objednal FT4T14D453. Ty co jsou v katalogu jsou pro mě nesehnatelné a těchto FT4T je plný internet. Uvidíme, jak se to bude hlásit v autě, jsou z bouračky, která je česká, ale vin bohužel nemám. Může to být předělaný dovoz.
-
Přílohy
-

-

-

-

Ford EDGE ST line sport,2.0/132kW*2017*White
ex_Ford Focus 1.6 Ti-VCT/92kW*LPG*2015*White
ex:Ford Focus 1.6 Ti-VCT*LPG*2010*Chill
ex:Ford Focus 1.6 *2004*Moondust
family car: Fusion 1.4 2011, C-max 1.6 2011